Instance Verification Kit (IVK)
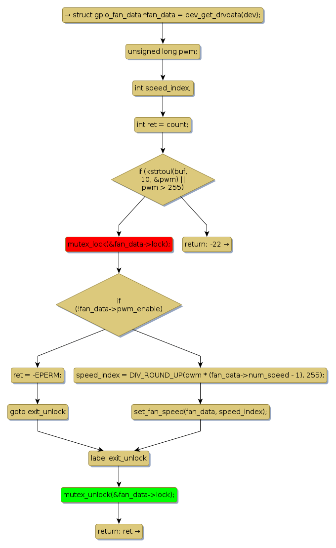
mutex lock @ [5277+28+/linux-3.19-rc1/drivers/hwmon/gpio-fan.c]
Instance Signature: lock
|
The Matching Pair Graph:
|
|
Function Name
|
Control Flow Graph (CFG)
|
Events Flow Graph (EFG)
|
Source Correspondence
|
|
set_pwm
|
|
|
[5000+7+/linux-3.19-rc1/drivers/hwmon/gpio-fan.c]
|